Interpretación del contexto en los procesos de vinculación de diseñadores con artesanos
DOI:
https://doi.org/10.24901/rehs.v42i165.792Palabras clave:
artesanía, diseño, proceso, desarrollo, diagnósticoResumen
En este trabajo se da a conocer la construcción y aplicación de una serie de herramientas cuyo objetivo es explorar las estrategias y el papel que juega el diseñador cuando trabaja con artesanos, así como los recursos que utiliza para la solución de problemas en el desarrollo de productos o al entender los intereses del o de los creadores. De tal forma que aborda el proceso de desarrollo del diseño, así como las características que legitiman el producto artesanal. Los resultados de la aplicación del instrumento construido resaltan la importancia del diagnóstico como elemento primordial de acercamiento y comprensión del contexto al que se pretende vincular el diseñador para determinar las medidas y los requerimientos adecuados a las condiciones del entorno comunitario y el campo de la producción artesanal.Citas
Bourdieu, P. (2002). Campo de poder, campo intelectual: itinerario de un concepto. Buenos Aires: Montressor.
Cross, N. (1984). Developments in Design Methodology. United Kingdom: John Wiley & Sons.
Espinoza, A., Martínez, M. (2009). Manual de Diferenciación entre Artesanía y Manualidad. Mexico: FONART
Esteve, A. (2001). Creación y Proyecto. España: Institució Alofons el Magnanim.
Howard, T.J., Culley, S.J y E. Dekoninck (2008). Describing the creative design process by the integration of engineering design and cognitive psychology literature. Design Studies. Volume 29, Issue 2, March 2008, pp. 160-180
Rodríguez, L. (1989). Para una teoría del diseño. México: Universidad Autónoma Metropolitana Azcapotzalco.
Sanz, F. y Lafargue, J. (2002). Diseño industrial: desarrollo del producto. España: Thomsom.
Simón, G. (2009). La trama del diseño: porqué necesitamos métodos para diseñar. México: Designio.
Archivos adicionales
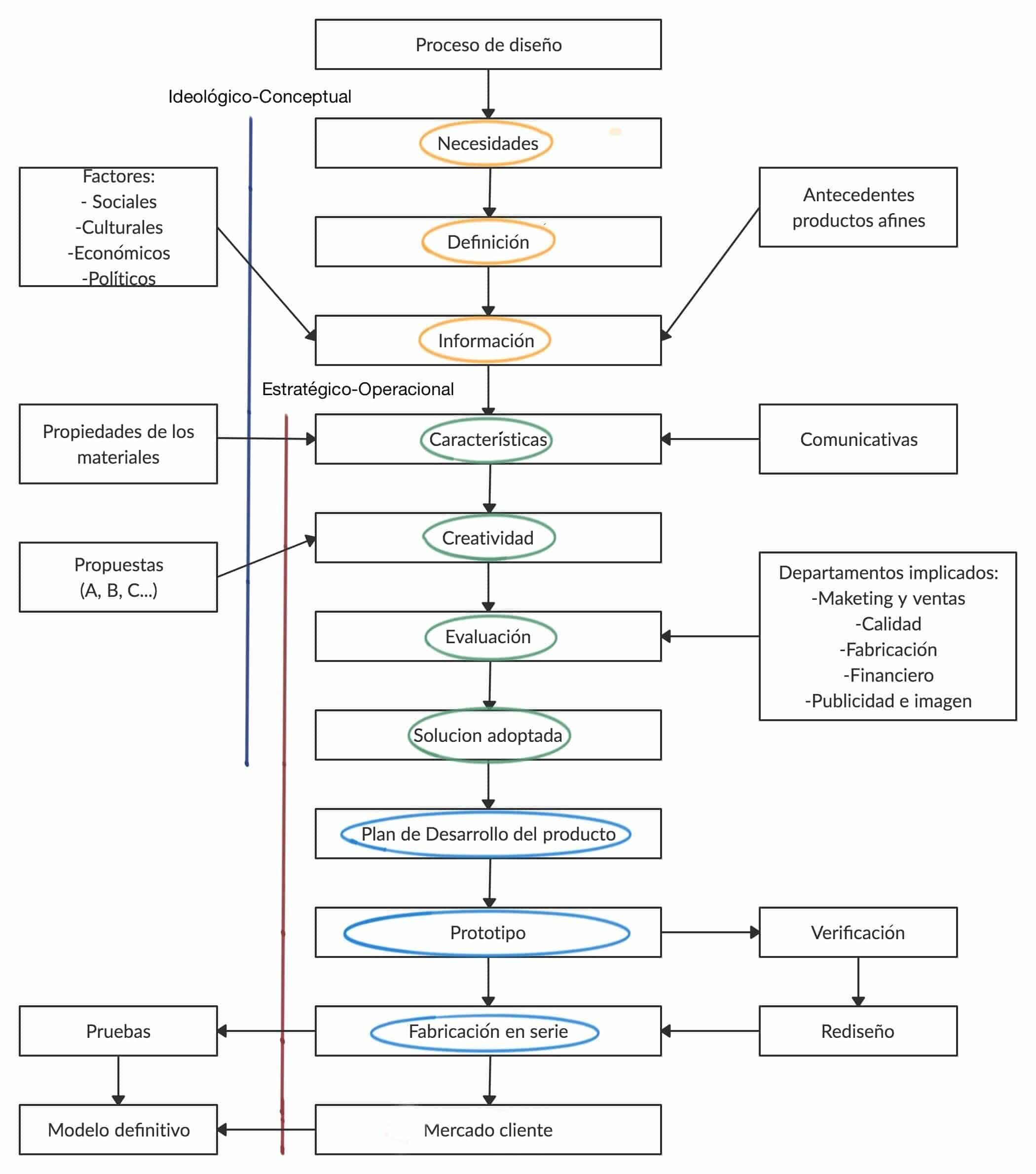
- Esquema realizado con base en las fases rescatadas de diferentes modelos de proceso de diseño por Simón Sol
- . Esquema de Sanz y Lafarge, donde se indican en color los componentes y etapas del proceso de diseño de Simón Sol
- Síntesis del instrumento para el registro de experiencias de vinculación entre diseñadores y artesanos
- Propuesta de proceso de colaboración con artesanos
- Portada ID 792
- Carta de originalidad ID 792
Publicado
Número
Sección
Licencia
Derecho de los autoresDe acuerdo con la legislación vigente de Derechos de Autor, la revista Relaciones Estudios de Historia y Sociedad reconoce y respeta el derecho moral de los autores, así como la titularidad del derecho patrimonial, el cual será transferido –de forma no exclusiva– a la revista para permitir su difusión legal en Acceso Abierto.
Los autores pueden realizar otros acuerdos contractuales independientes y adicionales para la distribución no exclusiva de la versión del artículo publicado (por ejemplo, incluirlo en un repositorio institucional o darlo a conocer en otros medios en papel o electrónicos), siempre que se indique clara y explícitamente que el trabajo se publicó por primera vez en la revista Relaciones Estudios de Historia y Sociedad.
Para todo lo anterior, los autores deben remitir la carta de transmisión de derechos patrimoniales de la primera publicación, debidamente requisitada y firmado. Este formato debe ser remitido en PDF a través de la plataforma OJS.
Derechos de los lectores
Bajo los principios de Acceso Abierto los lectores la revista tienen derecho a la libre lectura, impresión y distribución de los contenidos de la revista por cualquier medio, de manera inmediata a su publicación en línea. El único requisito para esto es que siempre se indique clara y explícitamente que el trabajo se publicó por primera vez en la revista Relaciones Estudios de Historia y Sociedad y se cite de manera correcta la fuente y el DOI correspondiente.








